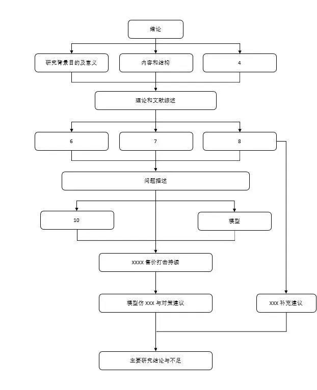
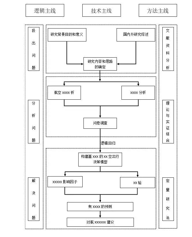
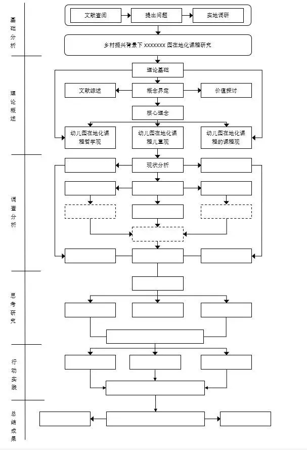
在科研项目申报材料的撰写实践中,研究思路的可视化呈现已成为提升论证效果的重要策略。研究思路与研究内容、研究方法之间存在的天然关联性和相互渗透性,恰可通过结构化的图示获得系统性展现。这种将抽象思维具象化的过程,不仅能够帮助研究者进行逻辑自洽性验证,更能为评审专家提供快速把握研究内核的认知路径。
优质的思路图设计往往遵循金字塔原理,通过分层递进的模块架构,将核心问题、技术路线、创新点等要素进行有机整合。笔者系统收集并整理了涵盖社会科学、自然工程等领域的30种典型研究思路图式,发现其呈现形态可归纳为三类:概念型框架(突出理论建构)、技术路线型图谱(侧重方法实施)、混合型模型(整合多元要素)。这些可视化模板的差异本质上反映着不同学科的研究范式特征。
对于不擅长视觉化表达的科研工作者而言,通过研读优秀案例,逐步掌握问题导向-方法匹配-创新凸显的构图逻辑至关重要。需要特别指出的是,示意图的绘制质量与研究深度并非正相关关系,真正决定申报成效的关键在于是否构建起严密的内在逻辑链条。当研究者能够用简明节点准确映射复杂学理关系时,图表便成为穿透文字迷雾的认知导航。






























----来源:中国高等教育培训中心订阅号
